ANÁLISE SEMIÓTICA que usa a teoria de significado proposta pelo lingüista lituano Algirdas Julien Greimas, que considera o trabalho de construção do sentido como um percurso gerativo, que vai do mais simples e abstrato ao mais complexo e concreto, em que cada um dos três níveis de profundidade é passível de descrições autônomas.
A parábola – do grego parabolê, justaposição de duas coisas (= um mundo real projetado num mundo imaginário) – é um tipo de discurso recheado de figuras que tornam a mensagem mais vívida, mais perceptível, criando o que Greimas denominou simulacro. É possível, dessa maneira, por meio da leitura desse gênero literário, presenciar nitidamente um “espetáculo” em que se identifica uma pequena encenação com personagens e coisas que passam por constantes transformações. Assim, em A parábola do filho pródigo – registrada no Evangelho de Lucas, Capítulo 15, versículos 11 a 32 – serão explicitados os mecanismos implícitos de estruturação e de interpretação de texto, baseando-se, para isso, no modelo teórico de análise discursiva de linha francesa.
- texto-base: a parábola do filho pródigo
11 E (Jesus) disse: Um certo homem tinha dois filhos. 12 E o mais moço deles disse ao pai: Pai, dá-me a parte da fazenda que me pertence. E ele repartiu por eles a fazenda. 13 E, poucos dias depois, o filho mais novo, ajuntando tudo, partiu para uma terra longínqua e ali desperdiçou sua fazenda, vivendo dissolutamente. _____ 14 E, havendo ele gastado tudo, houve naquela terra uma grande fome, e começou a padecer necessidades. 15 E foi e chegou-se a um dos cidadãos daquela terra, o qual o mandou para os seus campos a apascentar porcos. 16 E desejava encher o seu estômago com as bolotas que os porcos comiam, e ninguém lhe dava nada. 17 E, caindo em si, disse: Quantos trabalhadores de meu pai têm abundância de pão, e eu aqui pereço de fome! 18 Levantar-me-ei, e irei ter com meu pai, e dir-lhe-ei: Pai, pequei contra o céu e perante ti.19 Já não sou digno de ser chamado teu filho; faze-me como um dos teus trabalhadores. 20 E, levantando-se, foi para seu pai; e, quando ainda estava longe, viu-o seu pai, e se moveu de íntima compaixão, e, correndo, lançou-se-lhe ao pescoço, e o beijou. 21 E o filho lhe disse: Pai, pequei contra o céu e perante ti e já não sou digno de ser chamado teu filho. 22 Mas o pai disse aos seus servos: Trazei depressa a melhor roupa, e vesti-lho, e ponde-lhe um anel na mão e sandália nos pés, 23 e trazei o bezerro cevado, e matai-o; e comamos e alegremo-nos, 24 porque este meu filho estava morto e reviveu; tinha-se perdido e foi achado. E começaram a alegrar-se. 25 E o seu filho mais velho estava no campo; e, quando veio e chegou perto de casa, ouviu a música e as danças. 26 E, chamando um dos servos, perguntou-lhe que era aquilo. 27 E ele lhe disse: Veio teu irmão; e teu pai matou o bezerro cevado, porque o recebeu são e salvo. 28 Mas ele se indignou e não queria entrar. E, saindo o pai, instava com ele. 29 Mas, respondendo ele, disse ao pai: Eis que te sirvo há tantos anos, sem nunca transgredir o teu mandamento, e nunca me deste um cabrito para alegrar-me com os meus amigos. 30 Vindo, porém, este teu filho, que desperdiçou a tua fazenda com as meretrizes, mataste-lhe o bezerro cevado. 31 E ele lhe disse: Filho, tu sempre estás comigo, e todas as minhas coisas são tuas. 32 Mas era justo alegrarmo-nos e regozijarmonos, porque este teu irmão estava morto e reviveu; tinha-se perdido e foi achado.
- nível fundamental
-Semântica fundamental
Num nível mais abstrato, percebem-se, em A parábola do filho pródigo, duas oposições semânticas a partir das quais se constrói o sentido do texto: /independência/ versus /dependência/ e /riqueza/ versus /pobreza/.
-Sintaxe fundamental
No início da narrativa, há uma afirmação da /independência/, quando o filho mais moço, após receber a porção da herança que lhe cabia, parte para uma terra longínqua (“…ajuntando tudo, partiu para uma terra longínqua…”). No momento em que o rapaz, após ter gastado toda a herança, cai em si, ocorre uma negação da /independência/(“Levantar-me-ei, e irei ter com meu pai, e dir-lheei: Pai, pequei contra o céu e perante ti”). Depois, quando o filho retorna à casa paterna, dá-se uma afirmação da /dependência/ (“E, levantando-se, foipara seu pai...”).
Levando em consideração que, após sair de casa, o jovem atingiu o ápice da degradação e da desgraça (“…desejava encher o seu estômago com as bolotas que os porcos comiam…”), o termo /independência/ é, no texto, disfórico, enquanto o termo /dependência/ é eufórico, ou seja, o primeiro tem um valor negativo; o segundo, um valor positivo:
independência → não-independência → dependência
(disforia) – (não-disforia) – (euforia)
Paralelamente, há uma afirmação da /riqueza, quando o rapaz recebe a herança [“E ele (o pai) repartiu por eles (os filhos) a fazenda”]; porém, no momento em que ele a desperdiça, levando uma vida dissoluta, há uma negação da /riqueza/ (“…ali desperdiçou a sua fazenda, vivendo dissolutamente”). Após ter gastado tudo, há uma afirmação da /pobreza/ (“…havendo ele gastado tudo…”; “…começou a padecer necessidades”). Então, nesse caso, a /riqueza/ é disfórica, pois foi o valor que possibilitou ao jovem a independência, e a pobreza é /eufórica/, uma vez que o reconduziu à dependência:
riqueza → não-riqueza → pobreza
(disforia) (não-disforia) (euforia)
- nível narrativo
-Sintaxe narrativa
Em A parábola do filho pródigo, tem-se a seguinte narrativa mínima: ao receber a herança do pai, o filho mais novo entra em conjunção com o objeto de valor riqueza, adquirindo, assim, competência de sair de casa. Ao partir para uma terra distante, o filho entra em conjunção com o objeto de valor independência; depois, ao gastar toda a herança e voltar à casa paterna, perde esses objetos, passando a manter com eles relação de disjunção.
Dessa forma, o programa de competência de poder sair de casa com o programa de performance de sair de casa formam o percurso do sujeito filho mais moço. Além desse percurso, outros dois merecem destaque: o da manipulação e o da sanção.
Em A parábola do filho pródigo, o filho mais moço, ao reivindicar a parte da herança que lhe assiste (“Pai, dá-me a parte da fazenda que me pertence”), manipula o pai por intimidação, pois, como existe na sociedade um “contrato” que determina ser obrigação paterna garantir o direito dos filhos, o pai teme cometer injustiça. Mais tarde, o filho, ao retornar a casa, opera mais uma manipulação; agora, porém, por sedução, pois o rapaz, usando um discurso ensaiado (“Pai, pequei contra o céu e perante ti e já não sou digno de ser chamado teu filho”),
dirige-se ao pai respeitosa e submissamente, colocando-o em uma posição de superioridade, ao mesmo tempo em que se autodeprecia, afirmando-se um filho indigno. O filho mais velho, porém, ao saber que o pai recebera o filho mais novo com festa, indigna-se. Busca manipulá-lo por provocação (“Eis que te sirvo há tantos anos, sem nunca transgredir o teu andamento, e nunca me deste um cabrito para alegrar-me com os meus amigos. Vindo, porém, este teu filho, que desperdiçou a tua fazenda com as meretrizes, mataste-lhe o bezerro cevado”), pois implicitamente exprime um juízo negativo a respeito da competência de justiça paterna, tentando persuadi-lo a não receber o filho pródigo. O pai, por sua vez, escapa à manipulação, porque não lhe importa o que o filho mais novo fez, mas sim tê-lo de volta. Então, para apaziguar o primogênito, o pai recorre a uma manipulação por sedução (“Filho, tu sempre estás comigo, e todas as minhas coisas são tuas”), mostrando-lhe que sempre o amou por nunca se ter afastado da presença paterna. Nesse último caso, a narrativa termina antes de se constatar se a manipulação foi ou não realizada.
O percurso da sanção é aquele em que ocorre a constatação de que a performance realizou-se e, por conseguinte, o reconhecimento do sujeito que operou a transformação. Eventualmente, nessa fase, distribuem-se prêmios ou castigos. Em A parábola do filho pródigo, a prodigalidade é castigada (“…e começou a padecer necessidades”, “E desejava encher o seu estômago com as bolotas que os porcos comiam…”), pois o sujeito filho mais novo não cumpre o “contrato” de administrar eficientemente a riqueza como se pressupõe de qualquer pessoa que receba uma herança; o retorno à casa paterna, por sua vez, é premiado pelo pai (“Trazei depressa a melhor roupa, e vesti-lho, e ponde-lhe um anel na mão e sandálias nos pés, e trazei o bezerro cevado, e matai-o; e comamos e alegremo-nos…”), pois o filho reassume o contrato inicial de estar na casa paterna, que foi rompido quando entrou em conjunção com a independência.
-Semântica narrativa
Na parábola em análise, o filho, quando manipula o pai a dar-lhe a herança, não parece ser um gastador, o que subjaz ao fato de o pai sentir-se no dever de atender-lhe o pedido. De posse, porém, do dinheiro, gasta-o dissolutamente. Configurou-se, assim, a modalidade veridictória do segredo. Quando o filho retorna a casa, persuadindo o pai de que está arrependido (“Pai, pequei contra o céu e perante ti e já não sou digno de ser chamado de teu filho”), sua fala é interpretada como um dizer verdadeiro (“…este teu irmão estava morto e reviveu; tinha-se
perdido e foi achado”). Finalmente, o filho mais velho, quando julga o pai injusto, achando que ele dava mais reconhecimento ao irmão mais novo, incorre num erro de interpretação, pois o pai nunca deixou de reconhecê-lo (“Filho, tu sempre estás comigo, e todas as minhas coisas são tuas”). Configurou-se, assim, a modalidade da mentira.
Figura 1. Modalidades veridictórias em A parábola do filho pródigo.
As qualificações modais geram, por sua vez, efeitos de sentido que são denominados paixões. Em A parábola do filho pródigo, o filho mais novo, ao pedir antecipadamente a herança ao pai, manifesta uma paixão simples: a ambição, produzida pelo querer ser rico. Uma vez concretizado esse desejo, o poder e o querer gastar do filho produzem o efeito de sentido da prodigalidade. Segundo Greimas (1993, p. 115), “pródigo é quem faz ‘despesas excessivas’, quem ‘dilapida seu bem’”. Dissipar é apagar, sem deixar vestígio, uma grandeza qualquer (“havendo ele gastado tudo…”). Cumpre frisar que a esse querer gastar deve acrescentar-se o advérbio “dissolutamente” (“ali desperdiçou a sua fazenda, vivendo dissolutamente”), o que caracteriza a pejoração. Quando o filho pródigo retorna a casa, o pai não apenas lhe perdoa (“… lançou-se-lhe ao pescoço, e o beijou…”), expressando a paixão da misericórdia, como também manifesta a paixão da alegria, graças à obtenção do objeto, que, no caso, é o filho (“…comamos e alegremo-nos…”). O irmão mais velho indignase ao saber que o pai está dando uma festa pela volta do filho mais moço. Configura-se, assim, a paixão da inveja, entendida, segundo Greimas (1993, p. 176), como “sentimento de tristeza, de irritação ou de ódio que nos anima contra quem possui um bem que não temos” ou o “desejo de gozar de uma vantagem, de um prazer igual ao de outrem”. Na parábola em análise, a inveja do irmão mais velho é caracterizada pela segunda definição (“… nunca me deste um cabrito para alegrar-me com os meus amigos”). O querer ser reconhecido do irmão mais velho (“Eis que te sirvo há tantos anos, sem nunca transgredir o teu mandamento…”) implica querer que o outro não seja, isto é, o valor desejado pelo irmão mais velho (reconhecimento) está em conjunção com outro sujeito (irmão mais novo).
- nível discursivo
-Sintaxe discursiva
Percebe-se, nessa parábola, uma hierarquia na delegação de voz no discurso: o enunciador atribui ao narrador [= aquele quem diz: “E (Jesus) disse:] a voz, isto é, o dever e o poder narrar o discurso em seu lugar. Assim instalado, o narrador, por meio do discurso direto, cede internamente a palavra a um interlocutor (Jesus), que, por sua vez, delega a palavra a outros interlocutores (o filho mais novo, o pai, um dos servos, o filho mais velho).
Esquema 2. Delegação de voz discursiva em A parábola do filho pródigo
No texto em exame, o enunciador opera desembreagens internas, pois o narrador dá a palavra às pessoas do enunciado ou da enunciação já instaladas no enunciado. Assim, intercalam-se a desembreagem enunciva e a desembreagem enunciativa. O narrador vale-se da desembreagem enunciva, pois projeta no enunciado um ele [“E (Jesus) disse:
…”]; o interlocutor de primeiro grau (Jesus), da mesma forma, instala no interior do enunciado os actantes do enunciado (terceira pessoa – “Um certo homem…”, “…ele se indignou e não queria entrar…” etc.), os espaços do enunciado (aqueles que não estão relacionados ao aqui, mas ao espaço do lá – “…partiu para uma terra longínqua…”, “… um dos cidadãos daquela terra…” etc.) e os tempos do enunciado (tempos do então: pretérito imperfeito, pretérito perfeito 2 – “E o seu filho mais velho estava no campo; e, quando veio e chegou perto de casa, ouviu a música e as danças” etc.). Os interlocutores de segundo grau, por sua vez, valem-se da desembreagem enunciativa, projetando, no enunciado, o eu-aqui- agora da enunciação, instalando, assim, os actantes enunciativos (eu/tu – “Pai, dá-me a parte…”), os espaços enunciativos (aqui/aí – “…eu aqui pereço de fome”) e os tempos enunciativos (presente, pretérito perfeito 1 e futuro do presente – “Levantarme-ei, e irei ter com meu pai, e dir-lhe-ei: Pai, pequei contra o céu e perante ti”).
Na sintaxe do discurso, os efeitos de realidade decorrem, em geral, dessas desembreagens internas. Quando, no interior do texto, cede-se a palavra aos interlocutores, em discurso direto, constrói-se uma cena que serve de referente ao texto, cria-se a ilusão de situação real de diálogo [“E ele (um dos servos) lhe (filho mais velho) disse: Veio teu irmão; e teu pai matou o bezerro cevado, porque o recebeu são e salvo”]. Assim, Jesus, o interlocutor, não “disse que o servo disse”, mas tratou de repetir “tais quais” suas palavras. O mesmo faz o narrador no início do texto [“E (Jesus) disse:”]. Teria Jesus dito exatamente essa parábola, nessa ordem, com esses termos, nesse contexto? Pouco importa, pois a ilusão de realidade foi conseguida.
-Semântica discursiva
As parábolas são, por natureza, textos figurativos, pois constroem um simulacro da realidade, representando, para isso, o mundo por meio de figuras.
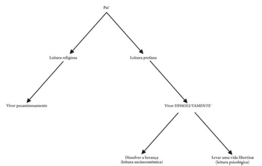
Em A parábola do filho pródigo, a figura terra longínqua reveste o tema da independência; as figuras desperdiçar a fazenda, viver dissolutamente e gastar tudo investem o tema da má administração de bens; as figuras Pai e pecar contra o céu compõem o tema religioso; as figuras fazenda (herança), roupa, anel, sandália, bezerro cevado e abundância de pão recobrem o tema da riqueza/fartura; grande fome, padecer necessidades, desejar comer a comida dos porcos formam o tema da pobreza/escassez; comer, alegrar-se, música e danças (= festa), o tema da alegria; meretrizes, o tema da sexualidade, da devassidão etc.
No texto em exame, os percursos figurativos apresentados desenrolam, pelo menos, três leituras temáticas, o que o torna um discurso pluri-isotópico:
a) tema religioso do arrependimento do pecador;
b) tema socioeconômico da má administração de bens;
c) tema psicológico da passagem da adolescência à idade adulta marcada pelo desejo de independência e pela iniciação sexual.
O lexema pai, com suas acepções possíveis de Deus ou de genitor, conecta duas leituras temáticas. Assim, quando lido segundo uma isotopia divina, estabelece a leitura do homem que se afasta de Deus e cai em pecado; quando lido segundo uma isotopia humana, o termo pai estabelece a leitura do filho que sai de casa e leva uma vida dissoluta. O lexema dissoluto (gerador da forma adverbial dissolutamente), por sua vez, com suas acepções possíveis de dissolução, decomposição ou de depravação, devassidão, abre, na leitura da isotopia humana, duas outras leituras: a da má administração da herança ou a da vida devassa. Interpretando o termo pai como Deus, estabelece-se um plano de leitura religiosa. Dessa forma, terra longínqua figurativiza qualquer lugar distante da presença de Deus, no qual o homem – figurativizado em filho mais moço – prioriza os prazeres materiais (figurativizados em herança, vida dissoluta, meretrizes etc.), caindo, assim, em pecado; em contrapartida, casa paterna figurativiza a casa de Deus, a comunhão espiritual com o Pai. Os porcos são animais considerados impuros pelos judeus. Apascentá-los e desejar comer o que eles comem figurativiza o estado deplorável a que o homem chega por distanciar-se de Deus; o bezerro cevado, por sua vez, figurativiza aquilo que é nutrido e guardado para uma ocasião muito especial (na parábola em questão, esse momento é o arrependimento do pecador). Somente os cativos andavam descalços. O filho descalço figurativiza, então, o homem escravo do pecado. Colocar as sandálias, portanto, figurativiza a libertação da vida pecaminosa. O anel figurativiza a aliança de Deus com o homem. A lamentação figurativiza a tristeza que há na vida do pecador; a música, ao contrário, a alegria de Deus por receber um pecador convertido. Ninguém lhe dava nada mostra a falta de compaixão e de misericórdia dos moradores da Terra em oposição ao Pai que tudo dá a quem está em comunhão com Ele. O filho mais velho figurativiza o homem que, julgando nunca ter saído dos caminhos do Pai, inconforma-se com a misericórdia de Deus com os ímpios. Entendendo, porém, o termo pai como genitor, estabelecem-se outros dois planos de leitura interrelacionados: um de caráter socioeconômico; outro, psicológico. A leitura socioeconômica manifesta-se ao figurativizar um filho ambicioso e perdulário como filho mais moço.
Figura 3. Conectores isotópicos em A parábola do filho pródigo.
O lugar em que o filho vai morar sozinho é figurativizado como terra longínqua. A irresponsabilidade administrativo-financeira é figurativizada em desperdiçou a sua fazenda, vivendo dissolutamente; o estado de mendicância a que chega o perdulário após gastar tudo é figurativizado em desejava encher o seu estômago com as bolotas que os porcos comiam, ninguém lhe dava nada, estava morto, tinhase perdido etc.
A leitura psicológica, por sua vez, é revelada ao figurativizar um adolescente como filho mais moço, que, estando independente do pai (uma terra longínqua),inicia a vida sexual, chegando à devassidão (desperdiçando a fazenda com as meretrizes).
———————————————————————————————————————–
-POSTAL, Jairo. Análise semiótica do texto A parábola do filho pródigo. Integração: ensino, pesquisa, extensão. São Paulo: Centro de Pesquisa da Universidade São Judas Tadeu, ano 13, n.48, p. 83-88, jan./fev/mar. 2007.
-Parábolas e paixões. / Jairo Postal. – São Paulo, 2007.







